Process Flow

The following is the standard Incident Management Process flow outlined in ITSM Service Operation.

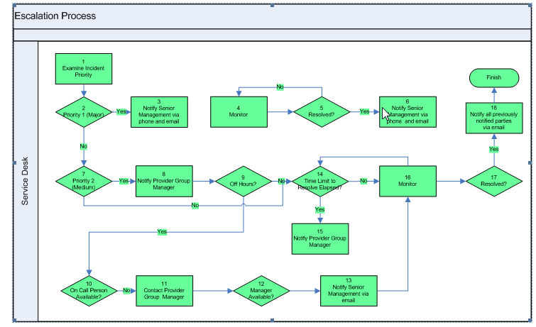
Incident Escalation Process

The following is the standard Incident Escalation Process outlined in ITSM Service Operation.

 

Related Topics

About Incident Management
Categorization, Priority Determination and Tracking Time
Incident Policy
Incidents